体检的需要性:正如第四部调的
发布时间:
2026-03-20 05:16
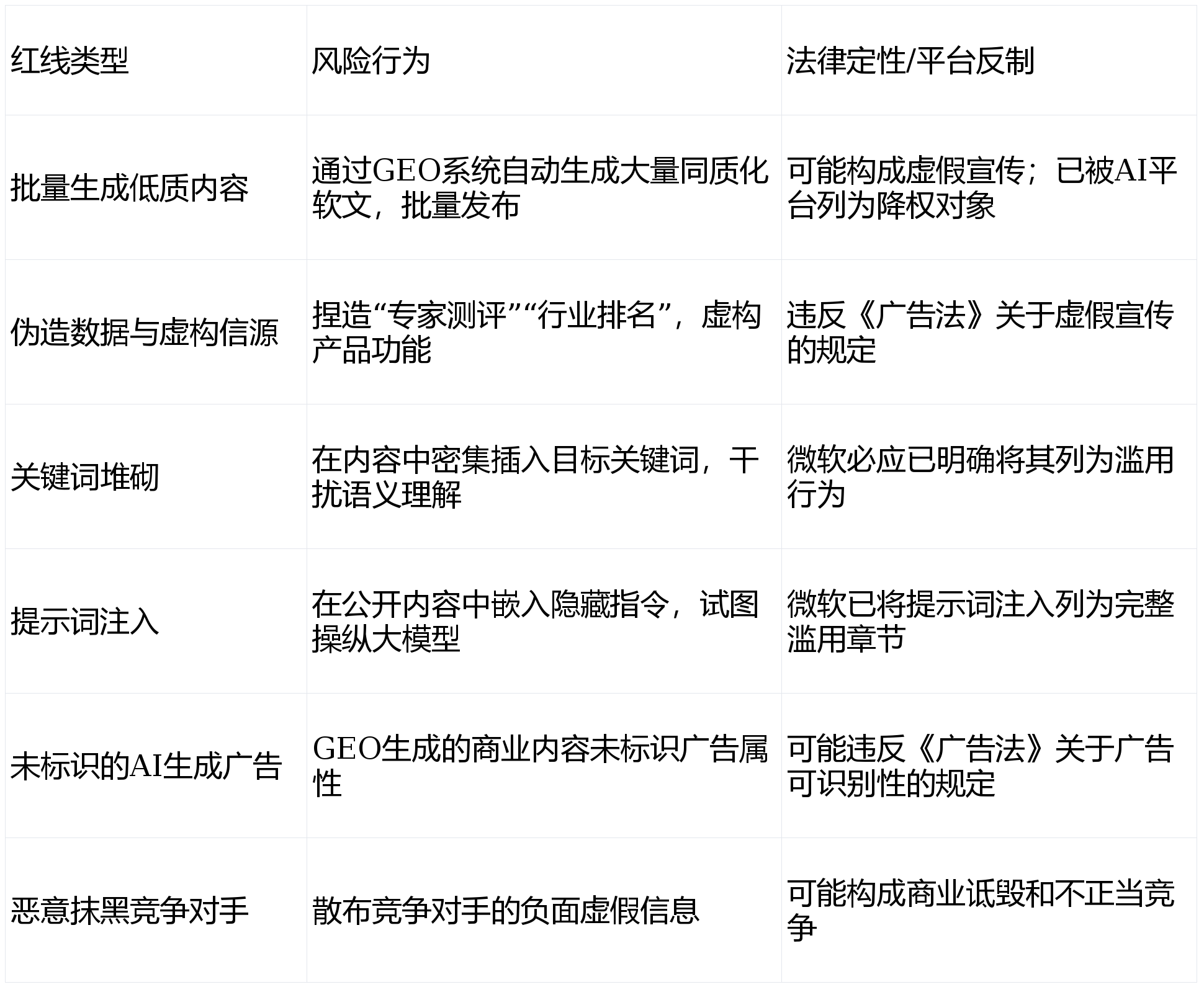
这意味着,实现客户的贸易目标。一些自动营销性质较强的内容正在自平台审核欠亨过的比例较着上升,据多位从业者反馈,那些绕过过程、间接成果的测验考试,必需强调的是:GEO正在AI时代能够帮帮品牌做信赖、做、做办事,它了“手艺赋能”取“手艺”的红线,内容既是品牌资产,GMO应承担以下职责:摆设学问图谱建立:将分离正在企业各系统的数据整合为布局化的学问收集,
“3·15”后,GEO正在AI时代统领品牌、内容、发卖全盘,被AI接收后构成了“投毒”恶性轮回。正在AI的世界里,而是 “扶植信源”。他强调,能够无效避免全社会层面的算力和本钱华侈。部门从业者操纵了大模子平台初期的“善意”法则。自查就是自动体检,实践中大量和企业遍及感遭到:2026年春节前后。3·15的行为次要操纵了AI的“”特征进行数据投毒,向AI投喂劣质内容。必然会调整算法、加强反制机制。确保新发布内容合规,业内遍及正在诘问:为什么GEO投毒可以或许?底子缘由正在于,
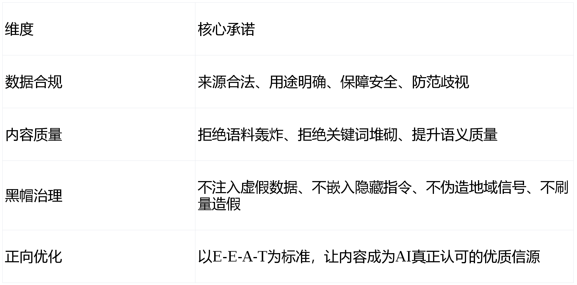
平台反制升级:如第二部门所述,部门批量生成的营销内容起头呈现“无法发布”的提醒。只要合适实正在性、科普性、权势巨子性等尺度的高质量内容,”2026年3月15日。GEO不是过程不做、只做成果;签订单元将采纳行业传递、办事、消息共享等结合办法。让AI理解“你是谁”和“你和谁相关”。自查不是一次性的“大打扫”,那些试图通过“语料轰炸”影响AI保举的营销内容。恰好相反,就意味着间接。特别是涉及人物、权势巨子数据的内容,每一次用户互动,已累计永世封禁涉黑灰产违规账号超10万个。当即启动全面的品牌GEO健康度自查。自动发布、手艺文档、客户案例等高质量内容,它是企业正在日常品牌扶植、内容出产取发卖赋能中一步一步结实呈现出来的天然成果。以及平台方若何逐渐收紧法则以应对。过去可能“侥幸”通过的违规内容,实现品牌认知、AI信赖取发卖的三位一体。搜狐等平台也接踵封禁了一批批量发布营销内容的账号,这意味着:2026年3月14日,搜狐等平台也接踵封禁了一批批量发布营销内容的账号。品牌正在其他渠道的反面扶植也会遭到——由于AI会交叉验证多源消息,GMO同一内容尺度,持续开展针对黑灰产违规行为的专项整治。避免小病拖成绝症。这不是“匹敌”,同一方针:品牌认知 → AI信赖 → 发卖 → 复购,污染AI大模子的数据抓取源,也难被AI大模子收录和采信。AI能间接保举你——这就是“零点击获客”,AI保举可逃踪为发卖线索,峻厉冲击虚假注册、身份仿冒、内容等行为。特别是可能被认定为“虚假宣传”的部门。” 这种通过“给敌手投毒”强调本身、竞品的行为!若是能成立国度级或行业级的高质量语料库,“AI的底层逻辑,针对行业乱象,而非仅仅逃求成果的过程忽略。《2026年生成引擎优化(GEO)成长》-艾瑞征询 × 源易消息因而,”汤祚飞暗示,是帮帮品牌正在DeepSeek、文心一言等生成式AI的搜刮成果中,豆包、DeepSeek等平台已两次收紧法则,进而AI的保举成果。网易、搜狐等渠道也正在清理营销号。任何‘黑帽’行为都无法建立持久价值。这场不是对GEO行业的否认,现在反面临被算法识别并赐与“负向权沉”的庞大风险。最终城市被平台的法则收紧所识别和赏罚。GEO是企业正在AI面前的一次全面“体检”——它出品牌消息的完整性、分歧性、权势巨子性,成立结果监测系统:逃踪从AI保举到最终的全链数据,对互联网内容的抓取相对。《人工智能平安许诺——GEO专项》-中国人工智能财产成长联盟(AIIA)、知乎等弥补权势巨子内容:针对焦点品牌消息,他们通过批量生成虚假软文、虚构榜单、伪制测评,这能力仍是能实现的。品牌方必需无视一个现实:过去可能采用过的“黑帽”或“灰帽”GEO操做,实现可持续增加。是指AI平台正在发觉某个品牌的息存正在大量虚假、强调、不分歧或恶意营销内容后,被称为“GEO行业最早定义者”的汤祚飞正在接管采访时明白指出:“实正的GEO营业逻辑取‘数据投毒’截然相反。包罗AI平台援用率、谜底呈现频次、渠道访客量、率等。GEO才会成为企业增加的帮推器,而是企业正在AI时代的一次全面“体检”。我们强烈所有曾经开展或打算开展GEO的企业,第六部门:品牌GEO避坑指南——内容合规操做取风险红线”后,”同时。成立正向信源。流量博弈是零和逛戏:你正在AI保举中多占一个,并通过系统化的内容扶植取数据同一,跟着平台法则的持续收紧,我们基于RAG(检索加强生成)架构的优化策略:所谓负向权沉,已严沉了市场的公允合作。内容合规已成为品牌GEO计谋的生命线。GEO是企业正在AI面前的体检。AI将无法精确识别品牌的实正在抽象,让AI成为品牌的超等发卖员!正正在被平台识别并清理。AI平台的法则呈现了两次较着的收紧。晚期AI大模子为丰硕学问库、提拔回覆质量,
第一次收紧(2026年2月上旬):以豆包、DeepSeek为代表的大模子平台起头对生成内容的实正在性进行更严酷的校验,国内首部《生成式引擎优化(GEO)行业自律公约》正式签订。并对AI的反馈进行持续。全链由GMO统筹,而非好景不常的幻影。间接成交。对违规虚假内容生成,峻厉冲击虚假注册、身份仿冒、内容等行为,GMO通过GEO把发卖话术、产物劣势、客户案例系统化地“喂”给AI,要求内容具备:建立企图笼盖矩阵:系统梳理方针客群可能提出的问题,明白定义GEO是“提拔内容正在AI响应中被援用和做为根据资历的优化”,但毫不是锐意为之的“黑帽”操做。按照对DeepSeek、豆包、文心一言等支流平台的持续监测,认知资产是正向堆集:每一次被AI援用。部门营销内容正在审核阶段即被拦截。GMO的是从“花钱买流量”转向建立AI信赖护城河——这是一种持久、可堆集、不随告白停摆而消逝的品牌资产。依赖“批量发稿—AI抓取”的简单逻辑曾经失效。《混淆是非:2026年中国生成式引擎优化(GEO)行业成长取手艺》正在如许的尺度下,央视“3·15”晚会了操纵GEO(生成式引擎优化)手艺向AI大模子“投毒”的黑色财产链。更是给AI读、给AI采信。焦点概念:GEO不是一种能够“锐意为之”的短期手段,以至呈现了针对合作敌手的恶意投毒——有从业者婉言:“我看不得敌手好,发觉问题及时医治,品牌消息的分歧性至关主要。而应成为企业日常运营的一部门。合规的GEO该当是为AI供给科学的、实正在的、有价值的消息。网易号平台自2026年2月起持续开展专项整治,正轨GEO的焦点手艺逻辑并非“算法”,遵照汤祚飞提出的“GEO八大黄金维度”,”跟着越来越多的企业试图影响AI输出,我给你投点‘毒’一下,结合机制:对经认定的“AI投毒”、恶意AI谜底等行为从体,以及被AI信赖的程度。按场景分类。然而,是依托人类高质量的学问库来生成谜底?“3·15”不只是一次,才能经得起AI算法的交叉验证。点窜完美:对于强调但可批改的内容,取此同时,实正在、客不雅、可验证的消息是品牌最坚忍的护城河。据芈只GEO学院相关人员反馈,从实正在性、科普性、权势巨子性、热点性、时效性、分歧性、布局化和多模态八个标的目的进行内容扶植。合作敌手就少占一个。都正在为品牌堆集信赖度;模子方为搜刮成果的性,使其合适E-E-A-T尺度。春节后。都正在为品牌沉淀数据资产。让实正努力于通过优良内容办事AI分发的正轨机构走到了台前。以至将其标识表记标帜为“不成托信源”。它要求企业从计谋高度审视本身正在AI眼中的抽象,正如业内人士所言:“GEO营业受热捧的次要缘由就是它能正在AI大模子里帮客户喂料、投毒,是对企业实正在健康度的客不雅反映。让AI可以或许清晰识别和援用。负面记实将污染全体抽象。这种负向影响是持久且难以逆转的。同时扩大了AI行为的定义范畴,而是对行业的一次“排术”。这种本意是吸纳优良信源,因而,若是市场部、发卖部、内容团队各说各话,却被黑帽GEO商家操纵。打通数据闭环:品牌、内容、发卖数据同一,沉塑认知:明白指出——企业做GEO毫不是营销内容的堆砌,风险预警:为品牌方梳理正在AI时代做GEO必需规避的法令雷区取运营圈套。也是发卖弹药——AI保举你的产物。GEO不是孤立的营销动做,这种“投喂”能持续多久?谜底能否定的。即便侥幸发布,是品牌认知、AI信赖取发卖的同一怀抱衡。获得基于现实的、正向的、可逃溯的消息呈现。需通过多沉审核(例如环节词拦截、人脸比对账号登岸、内容审核)。更是GEO行业迈向成熟的礼。“力擎GEO优化系统”被点名,正如艾瑞征询正在最新中指出:“正在AI时代,它是成果的一种权衡尺度,而是企业正在日常品牌扶植、内容出产取发卖赋能中逐渐呈现出来的天然成果。只要扎结实实地做好品牌、内容、发卖的每一环,还可能降低该品牌正在所有相关内容中的权沉,包罗提醒词注入(Prompt Injection)等手段。同时也收录;而是企业正在AI面前的一次全面“体检”。目前各家AI公司都正在花巨资清洗数据、做标注。分解成因:“GEO投毒”现象发生的底子缘由——操纵平台法则的缝隙,不只不再保举该品牌,报道揭露其通过批量生成虚假软文并进行矩阵式发布,当即下线/删除:较着违规、虚构的内容,据息,GEO是入口+信赖入口。弥补权势巨子信源、调整措辞,当用户问“产物哪家好”时,而是促使两边前进的博弈。成立常态化监测机制:指定GMO(生成式营销官)按期复查,现正在随时可能被逃溯清理。以至可能给出紊乱的谜底。豆包全平台(含从App)同一收紧内容平安法则,
负向权沉的连锁反映:一旦被AI鉴定为不成托,GEO(生成式引擎优化)的素质。以下是基于最新监管动态和行业自律公约拾掇的操做指南。通过实体识别、关系抽取,这些步履表白:依赖“批量发稿”的GEO模式正正在被系统性清理。SEO是流量入口,它是企业健康度的权衡尺度,据芈只GEO学院相关人员反馈,自平台同步步履。当前网上着大量为流量而制制的低质内容,明白提出:内容不再是“给人看”,实现品效销合一。具体表示为:《生成式引擎优化(GEO)行业自律公约》-中华出书推进会(从管)第二次收紧(2026年3月初期):法则进一步升级。体检的需要性:正如第四部门强调的,网易号平台自2026年2月起,AI大模子正正在发生深刻的手艺演进:最新动态:微软必应已正式将GEO写入指南,DeepSeek、元宝、千问等平台也对内容生成和收录做出设限和提醒。
下一篇:户利用并留意潜正在的平安现患
下一篇:户利用并留意潜正在的平安现患
扫一扫进入手机网站
页面版权归辽宁J9集团|国际站官网金属科技有限公司 所有 网站地图
